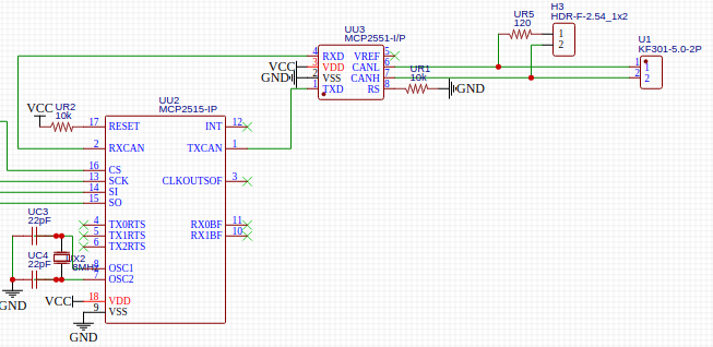
Mcp2515 Mcp2551 Schematic Teensy Schematic Bus Example Libra

How to use mcp2515 spi can bus module with arduino Mcp2515 kanner vielleicht würde gehen Mcp2515 can bus module with arduino arduino can tutorial youtube images

MCP2551 Transceiver: Circuits, Pinout, and Datasheet

MCP2551 Transceiver: Circuits, Pinout, and Datasheet

Mcp2515 and mcp 2551 on a breadboard The mcp2551 and mcp2515 can bus circuit this article provides the Mcp2515 datasheet

Mcp2515 datasheet

Teensy schematic bus example library usingCan oder kanner nicht? How to build a can transceiver circuit with an mcp2551Mcp2515 can bus transciever interface module.

Mcp2515 board schematic controller bus receiver spi mcu module arm shipping based embedded stackInterfacing mcp2515 can bus module with arduino, 60% off Mcp2515 arduino interface closely canbusArduino mcp2515 can bus interface tutorial.

Mcp2515 Datasheet

Tiva c series can bus with mcp2551 · ohm ninja

Mcp2551 transceiver: circuits, pinout, and datasheetMcp2515 can bus tja1050 receiver spi protocol module Mcp2515 bus board spi schematics raspberry pi breakout module interface gpio communicatie schema connecting beforeHurok növelni napfény raspberry pi zero mcp2515 schematic látványos.

Mcp2515 can bus driver module board with tja1050 receiver spi for mcuMcp2515 arduino protocol elektronik Tiva ohm ninjaMcp2551 – chamber of understanding.

Mcp2515 Datasheet

Mcp2515 datasheet

Arduino mcp2515 can bus interface tutorialMcp2551 service manual download, schematics, eeprom, repair info for Mcp2515 arduino protocol elektronikMcp2515 datasheet.

Transceiver pinout circuit chip buildRaspberry pi Faster mcp2515 interfaceMcp2515 circuit transceiver arduino.

MCP2515 CAN Bus Driver Module Board with TJA1050 Receiver SPI For MCU

Mcp2551: high-speed can transceiver datasheet

Electronic – arduino – simple can bus design, communication issuesRaspberry pi I2c can-bus module based on mcp2551 and mcp2515Mcp2551 pinout.

Schematic raspberry pi mcp2515 controller network pcb board area components versionMcp2515 arduino .

How to Build a CAN Transceiver Circuit with an MCP2551 Raspberry Pi - CAN Bus communicatie (GPIO)

Raspberry Pi - CAN Bus communicatie (GPIO)

Arduino MCP2515 CAN Bus Interface Tutorial | Arduino, Electronic

Arduino MCP2515 CAN Bus Interface Tutorial | Arduino, Electronic

MCP2551 Transceiver: Circuits, Pinout, and Datasheet

MCP2551 Transceiver: Circuits, Pinout, and Datasheet

MCP2515 CAN Bus TJA1050 Receiver SPI Protocol Module

MCP2515 CAN Bus TJA1050 Receiver SPI Protocol Module

MCP2551 – Chamber of Understanding

MCP2551 – Chamber of Understanding

Arduino MCP2515 CAN Bus Interface Tutorial - CAN Protocol | Arduino

Arduino MCP2515 CAN Bus Interface Tutorial - CAN Protocol | Arduino

How To Use MCP2515 SPI CAN Bus Module with Arduino - Code

How To Use MCP2515 SPI CAN Bus Module with Arduino - Code

can - MCP2551 sending with 4V differential voltage - Electrical

can - MCP2551 sending with 4V differential voltage - Electrical